Oracle Fusion: Simplified Setup/Quick Setup

Simplified setups reduces need for users to perform several steps to create a bunch of setups. It will create basic minimal mandatory setups which are required for business to perform. It is generally done when Implementation team needs to quickly setup data and business flows so that it can be tested or sort of to give a headstart.

  • It will create the basic setups like
    • Subinventories
    • Receiving Parameters
    • Manufacturing Plant Parameters if Org is meant to be setup as Manufacturing org.
  • It will Seed data which will be used in SCM setups.

Benefits of Simplified setups

  • It helps in creating multiple task with bare minimal input.
  • It reduces implementation time through automated setup.
  • All information’s are setup with consistent data across the system.

SCM Simplified common components

  • Using quick setups below components gets created
    • Calendar
    • Unit of Measures
    • Master Organization
    • One or More Inventory, Manufacturing, or Maintenance Organization

SCM quick setup

  • Navigation : Go to Others -> Setup and Maintenance -> Manufacturing and Supply Chain Materials Management
  • Select Facilities -> Click on Gear Box

Setup 1 : Calendar Setup

  • First screen appears for Calendar.
  • We can change the Start date, Weekend, Start and End time and Duration
  • Once created it can be viewed by using task ” Manage Schedules”.

Setup 2 : Unit of Measure Setup

  • Second setup is of Unit of Measure
  • We can choose following Unit of Measure
    • Time(Chosen by default)
    • Length
    • Area(Chosen by default)
    • Volume
    • Mass
    • Count

Setup 3 : Inventory Organization

  • Third setup is of Inventory Organization.
  • Choose Management Business Unit for which Inventory Organization will be created
  • Select “+” button to create new Organization
  • Enter Organization Name = “RV07”.
  • Operation Code gets defaulted by value put in Organization Name.
  • Location can be chosen from the list of Location which are part of Master Organization.
  • Additional Usage : It determines the purpose of the inventory organization, be it for Manufacturing or Non Manufacturing Purpose.
  • On clicking Submit, we will get below message

  • Master Item Organization got created.
  • Inventory Organization “RV07” got created.
  • Calendar “Ravi’s Calendar” got created and can be seen in Schedule Section of Inventory Organization
  • Calendar details can also be seen using task “Manage Schedules”
  • I have got error in Units of measure and have been asked to use task ” Manage Units of Measure” and “Manage UOM Classes” to create it. It is an environment issues as it is a training environment and all these unit of measure already exists.

Oracle Fusion : Order Fulfillment Process

In Order Management and Fulfillment Flow, any order goes through Order cycle which has two major steps

  • Order Captures
    • Orders get into system through either of the steps
      • Orders are entered by users
      • Order gets into system through Import process
    • Once order gets into system they go through Transformation process
  • Fulfillment of Orders ->
    • Orchestration process happens either within Oracle fusion or External Fulfillment system. which is managed by External Interface Layer

Order Management and Fulfillment Business Flows comprises of below elements

  • Physical Goods
    • Shipment from a warehouse
    • Dropship
    • Back-to-back
  • Non-physical goods(services)
  • Returns
  • Transfer Orders
  • Change Orders

Process Flow of Physical Goods

Any Physical product follows below mentioned steps

  • Step 1: Order Capture Process
    • Product Items are added to Order, price of each item is fetched from Pricing List.
    • GOP checks supply of product item
    • Order gets validated and booked.
  • Step 2: Order Fulfillment
    • GOP does scheduling of each product item
    • Based on Branching condition, it chooses either of shipment process
      • Drop Shipment, if Supplier ID exist on product line
      • Back to Back Shipment, if Fulfillment Mode = “BB”
      • Shipment from warehouse , if none of the above conditions are met

Order Fulfillment process can be done through 3 steps

  • Standard order = It has following steps, Reserve -> Ship -> Invoice
  • Drop Shipment = It has following steps, Schedule -> Requisition -> Purchase Order -> Ship(Supplier) -> Invoice. Details of Back to Back can be found in link.
  • Back-to-Back = It has following steps, request supply -> Wait -> Ship -> Invoice. Details of Back to Back can be found in link.

Process Flow of Non-Physical Goods

Non Physical product like service, warranty etc. follows below mentioned steps

  • Step 1: Order Capture Process
    • Product Items are added to Order, price of each item is fetched from Pricing List.
    • GOP checks supply of product item
    • Order gets validated and booked.
  • Step 2: Order Fulfillment
    • Only Invoicing Happens

Process flow of Return Order

Orders which needs to be returned follow below steps

  • Step 1: In Order Capture Process using Order Management follow below steps
    • Locate Original Order
    • Select items to return
    • Enter Order Details
    • Create Return order.
  • Step 2: Order Fulfillment
    • Create Receiving Advice in
    • Create RMA Invoice

Process flow of Transfer Order

Orders which needs to be Transferred follow below steps

  • Step 1: In Order Capture Process
    • Receive Transfer Order in Order Management
  • Step 2: Order Fulfillment
    • Promise Order using GOP
    • Ship the order using Shipping module

Process flow of Change Order

Orders which needs to be Changed, follow below steps

  • Step 1: In order Capture process,
    • Locate Original Order using Order Management,
    • Create revision of Order using Order Management,
    • Make Changes to order using using Order Management,
    • Submit Change order using Order Management.
    • During entire process of Order change, price will be fetched for Pricing Modules.
  • Step 2: In Order Fulfillment process
    • Pick release the order using Inventory Management.
    • Perform Ship confirm using Shipping option

Order Management Integrations

Oracle Order Management Cloud has following integrations

  • Order Capture will be done either using Configure Price Quote(CPQ) and other way of order capture process
  • Order Fulfillment happens either within Oracle Fusion, E-Business suite or other fulfillment system.

Oracle Fusion : Pick Confirm in Order Management

Pick Confirmation performs the Subinventory transfer that systematically moves the material from its source location to the staging location.

Summary of Pick Confirmation Process

  • Based on the rule, It specify what all Shipment lines needs to be Pick Released or Allocated.
  • Order Line status changes to Staged or Pick Confirmed.
  • At staging Location location, Pick confirmation can be Manual or Automatic.

Steps of Pick Confirm

Step1: Create Order

  • Create Order with Supply Warehouse as Seattle. Ensure Line status of this Order is “Awaiting Shipping”.

Step 2 : Create Pick Wave for Order 97382.

  • Navigation : Go to Supply Chain Execution -> Inventory Management -> Right Hand Corner Go to Shipments -> Select Create Pick Wave.
  • Enter Order Number “97382” and click on Release Now.
  • Pick wave “232899” gets created.

Step 3 : Pick Confirm Shipment Lines for Order 97382.

  • Navigation : Go to Supply Chain Execution -> Inventory Management -> Right Hand Corner, Go to Shipments -> Select “Pick Confirm”.
  • Enter Order Number to see Pick Slips.
  • By default Picked Quantity value will be what was Ordered Quantity.
  • Change Picked Quantity for both the lines, for one its under shipped( 75 instead of 80) and other line is Over shipped(84 instead of 80).
  • Select “Ready to confirm” line for both lines and Click on Confirm and Go to Ship Confirm

Oracle Fusion: Back to Back Fulfillment Flow in Order Management

  • Fulfillment process is selected when Order line is scheduled. Scheduling results are based on results setup in GOP. Back-to-Back setup is done in Product Management.
  • Back-to-Back Fulfillment is where supply is procured and then received at a warehouse only after an order is placed.
  • Supply is reserved against a sales order until shipping. This process provides support to create and link supply after a sales order is entered and scheduled, allowing you to reduce your inventory while maintaining the ability to respond to customer demands.
  • Supply for back-to-back order is created using following flows.
    • Buy : Procurement from an external supplier.
    • Make: Production in an internal manufacturing facility(includes in-house manufacturing and contract manufacturing).
    • Transfer : Transfer from another warehouse
    • On hand: Reservation of on-hand supply in the fulfillment organization.

Back to Back Fulfillment BUY Flow

Back to Back Fulfillment MAKE Flow

Back to Back Fulfillment Transfer Flow

Back to Back Fulfillment Oh Hand Supply Flow

Setups required for Back to Back Flow

Step 1: Product Management

  • Order Management and Supply chain orchestration uses this setup to assign Back to Back Orchestration.
  • Navigation : Product Management -> Product Information Management -> Browse Item ->Sales and Order Management .
  • Ensure Item is assigned to warehouse from which it will be shipped. In this case “003” Chicago
  • Go to Specification -> Sales and Order Management and ensure Back-to-Back Enabled is “Yes” for Item under Organization “003”.
  • Default Sales Order Type should be “Yes”.
  • In Planning section, Make or Buy , it should be “Make” Or “Buy“.
  • Under Purchasing section -> Select Purchasable as “Yes” and Purchase Price should have a value.
  • Create Structures under Item.
  • We have sufficient stocks in Organization “003”.

Setup 2: Preparer should be setup in Order Management Parameters

  • Ensure Preparer is setup for the Business unit where transaction is taking place.

Setup 3: Sales Order Fulfillment is enabled in Procurement offerings

  • Navigation : Go to Setup and Maintenance -> select offering as Procurement -> Actions -> Change Feature Selection
  • Ensure Customer Sales Order Fulfillment is enabled.

Setup 4: Create Blanket Purchase Agreement

  • Navigation : Procurement -> Purchase Agreements -> Manage Agreements
  • Create Agreement “52270” with Supplier “Lee Supplies”.
  • Add Item “CM6755001” with price and click on Submit.

Setup 5: Global Order Promising setup

1: ATP Rules

  • Navigation : Order Management -> Global Order Promising -> Manage ATP Rules -> Search for your Item “CM6755001”.
  • Ensure setup has following
    • Promising Mode is “Supply Chain Availability Search”.
    • If Make recommendations are required, Ensure “Search Components and Resources” is checked.
    • All Supply Types are selected
    • User-Defined lead time should be selected and Fence in Days should have value which should be longer in case longer lead time support is required.

Under ATP Rule Assignment , Assignment Basis should be “Item” and Assigned to Item should be “CM6755001“.

2: Create Sourcing Rules

  • Navigation : Order Management -> Global Order Promising -> Manage Sourcing Rules.
  • Create Local Sourcing Rule with Assignment Type Local and Organization is “003”
  • Create a Global Sourcing Rule with Assignment Type Global.
    • Ensure it has rows for “Buy from” the supplier.
    • Supplier should be the one with which BPA was created “Lee Suppliers”.
  • Another Sourcing Rules for Transfer from “003” Organization.

3: Create Assignment Sets

  • Below sourcing rule will setup which will tell GOP that item is transferred from Organization “003”.
    • Sourcing Rule should be setup in Sourcing Assignments Set with
    • Assignment Level = “Item and Customer”.
    • Customer = “Pinnacle Technologies”.
    • Item = “CM6755001”.
    • Sourcing rule = “Xfer-003”. It is transfer from Organization “003”.
  • Sourcing Rule should be setup in Sourcing Assignments Set with
    • Assignment Level = “Item and Organization”
    • Organization = “003”.
    • Item = “CM6755001”.
    • Sourcing rule = One defined in previous steps.

Based on Supply availability, Sourcing rules has following recommendation

Following default settings we have in Order Management and Supply Chain Orchestration

Steps for Back to Back Fulfillment Flow

Step 1: Run Job “Extract Global Order Promising Data Store and Store Request Journal”.

  • Select all parameters except keeping Plan Names field as Blank.

Step 2: Verify Job “Refresh and Start the Order Promising Server” .

  • If it is not running then Schedule the job,
  • Select all parameters except keeping Plan Names field as Blank.

Step 3: Create Sales order

  • Create Sales Order using Item “CM6755001” in Organization “002” and assign Shipping from “003”.
  • Requested Supply Details , Ensure it has Requested Supply date , 4 calendar days from current date.
  • Note down the Sales order. Ensure line status is “Awaiting Shipping”.
  • Go to Fulfillment lines to see the Orchestration Details. See the status should be “.Awaiting Shipping”.
  • Under Supply Details Back-to-Back tab, Supply Order Number is Blank.

Step 4 : Schedule the job “Release Planning Recommendations” and click submit.

  • Note : It is optional step as this job keeps on running in live environment. So do verify if this job is not running then we can scheduled it for faster processing.
  • This will enable faster movement of Sales order and lines gets dropped to Supply Chain orchestration.

Step 5: Verify Sales Order

  • In Sales Order go to fulfillment lines.
  • Under Supply details Back to Back tab, see the Supply order number created and its current status.
  • Note : I have used a different order number as i was having issue with previous order number.
  • Click Supply Order Number to see supply Orchestration Details. It will take us to Supply Order Details Screen
  • Click on Detail Supply lines -> Orchestration Plan tab. Purchase Order and Purchase requisition steps have already been completed along with Reservation. Put Away and Fulfillment completion steps are pending.

Step 6: Manager Reservation and Picks

  • Navigation -> Go to Supply Chain Execution-> Click on Inventory Management -> Task “Manage Reservations and Pick”.
  • Change Organization to “003” in Inventory Organization.
  • Select task Manage Reservation and Picks -> Search with Sales order number “97390“.
  • When Purchase order gets created , we will see Purchase order number instead of On-Hand.

Step 7: Receive Purchase order

  • Navigation -> Go to Supply Chain Execution-> Click on Inventory Management -> Task “Manage Receipts” .
  • Enter Purchase order number created for Supply order.
  • Click on Receive once line appears.
    • Enter Quantity = 1.
    • Subinventory = Stores
    • Click on Submit Button

Step : Verify Sales Order

  • Sales order should have progressed
  • Status should be Goods available Status.

Step : Verify Supplier Order

  • Supply Order status should be “Put Away”.
  • Put away should have got complete and fulfillment completion is pending.

Step 7: Receive Expected Shipments

  • Navigation -> Go to Supply Chain Execution-> Click on Inventory Management -> Task “Manage Shipment Lines”
  • Enter Sales Order number
  • Pick Release the Shipments
  • Once Pick release is clicked, Shipment ID will get generated.
  • On Clicking Ship Confirm, Shipment ID will get generated.

Step 8 : Verify Sales Order

  • Sales order should have progressed with status of “Awaiting Billing”.
  • Fulfillment Line Status should be “Supply Order Closed“.

Step 9 : Verify Supplier Order

  • Put away should have got complete and fulfillment completion is pending.

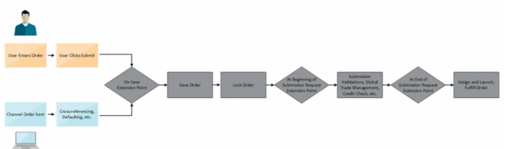
Oracle Fusion : Different Phases of Order during Submit Process

Order to Cash Process has below lifecycle right from Order Capture Process to Invoice & Collect

Order Once Submitted goes through following steps

  • Capture Order
  • Submit orders has following steps
    • Validation and Defaulting Extension
    • Credit check of Customer
    • Seeded Validations for Order management, Pricing, and Configurator
    • Global Trade management
    • Constraints
    • Approvals
    • Pricing of Order
  • Manage Orchestration Process Assignments
  • Fulfill Orders

Activities which takes place during Order Submission Process

Below activities takes place as during Order Submission process

  • As soon as Order is Saved it gets Locked
  • Order Management Extension Point, Before Submission of Order, gets executed
  • Configuration Validations gets executed
  • In case of Return order, Hard-Coded Validations gets executed
  • Transformation rules run. See details
  • Post Transformation Defaulting rules gets executed. See details
  • User Validations by Customers gets executed
  • Hard-Coded Validations gets executed
  • Recalculate Price and Check for Price Violations. See Details
  • Hard-Code Pricing Validations in Order Management gets Executed
  • Call to Supply chain Orchestration for Configured Model. See Details for Configured Model
  • Credit Check of Customer
  • Trade Compliance
  • Approval flow of Order. See Details
  • Order Management Extension Point, During and After Submission of Order, gets executed
  • Assign and Launch Orchestration Process. See Details.
  • Unlock the Order
  • Finally Order gets submitted.

Order Management Extension

  • A Groovy script written by programmers which programmatically changes the Logic or changes the Order Management Deployment. It also call web services
  • For Order Submission, extensions can be written to
    • Validate the Order
    • Validate the Business Rule i.e. Verify that a PO number entered on the sales order matches a PO number in Procurement System.
    • Set Default values on the Order for following
      • Default attributes on an Order Line
      • Fetch Order preferences from Customer Masters to the Order
      • Fetch values from Original Order to Return Lines
      • Convert Shipment cost to freight charge in Order Management and then send it to Invoicing
  • Below is the flow of Order Management Extension. Extension comes into play
    • At Beginning of Submission Request
    • During Submit Request
    • At end of Submission Request

Order Management Extensions : Data Available for Read/Write

Order Management Extension: Read and Write Access

Order Management Extension : Filtering lines in Extensions, Rules and Constraints

  • Make sure we filter out lines that we don’t want to process when we create an Order Management Extension, Business Rule or Processing Constraint.

Validations of Order

  • Before Submission, we can validate Order Manually
  • At Submission, Order Management Validate Sales Orders Automatically
    • Verifies required attributes
    • Check errors related to constraints, pricing, configuration and Taxes
    • If the Sales Order Validation
      • Passes, then the process checks the credit, (if this step is part of the Orchestration process)
      • Fails, then processing stops and the order is in Draft Status

Global Trade Management

If GTM is integrated with Order Management, then GTM may perform below actions upon Order Submission

  • Verify that Sales order passes any Trade Compliance rules that is setup in Organization
  • Screen for Export Compliance
  • Determine License

Service Mappings

Gives us the ability to pass data from an attribute or Extensible Flexfield in Order management to a descriptive flexfield or Interface column in following Oracle Fusion Fulfillment Systems

  • Shipping
  • Receiving
  • Receivables
  • Purchasing

Service Mappings : Flow

Service Mappings : High-Level Setup Steps

Below are the High Level Setup Steps

  • Get values that identify the attribute.
  • Use the Manage Service Mappings Page to map the attributes or Extensible Flexfields to Descriptive Flexfields or Interface Columns
  • Use the Manage Algorithms page to include additional Logic or Mapping Information from a different level, for example
    • From Order Header to Invoice Interface Line
    • From Extensible Flexfields to Interface Line

Order Management Parameters

These Parameters affect most or all of the Order management Cloud

Oracle Fusion: Configurator Modeling

In this topic we are going to discuss about Configurator Modelling, Snapshots, Steps to perform configurator Modelling (workspaces, supplemental structure, rules and UI), Versioning and release of workspace.

Need of Oracle Fusion Configurator

Oracle Fusion Configurator is used for following

  • Product Configured to Unique Customer Needs
  • Centralized Management of Configurator Models
  • Simplified Configuration of Complex Solutions
  • Cloud Enabled which is Integrated with Order Management.

Configurator Runtime UI

  • The UI is dynamically assembled at run time by using templates.
  • Template provide look-and-feel which is Interaction based.
  • Seeded templates are available for all major navigation and controls.
  • Visual UI editing of pages is possible in the configurator Models Work Area.
  • Oracle Application Development Framework(ADF) and Java Server Faces(JSF)

Template Driven User Interfaces (UI)

It quickly Generate Run time UIs. It has following items

  • Configurator Models and Components Items
  • UI Template which controls the behavior of navigation through responses to fulfill the configuration components.
  • Different Templates
    • Shell Templates -> As name suggest, its the outermost layer
    • Layout Templates -> It determines the layout i.e. if its form, stack time of presentation
    • Control Templates -> It represent the selectable representation within the items.
    • Message Templates
    • Utility Templates


Integration with Order Management

  • The Configurator UI is embedded within the Order management UI when a product is being configured.
  • Reconfiguration is supported during the revision of an order.
  • Configuration and Validation Services are provided for models.
  • Configuration details are not saved until the order is saved.
  • Pricing Segment and Strategy information to price the configuration are obtained from the order.
  • For Pick to Order (PTO) models, Included Items are added to the order when configuration details are returned to the order.
  • End users see real time pricing at run time
    • Defined configured item pricing in Oracle Fusion Pricing application
    • Display accurate pricing at run time
    • Display prices for items
    • Display prices and totals on the Review Page.

Item Structures

  • we Define Item Structures which comprises of Items and Item Structures i.e Structure Component Attributes
  • Create Items using the structure
  • Define Item Classes, User Define attributes and Transactional Attributes.
  • Define Attribute Groups and Value Sets.

For Car Model if we need to define Item Structure in PIM work area then it should contain following

Snapshots

These are the Read-Only copy of approved Product Model entities/data which are imported from PIM work area into the configurator model work area. There is a scheduled job which runs to import the copy into work area . Job name is “Import Model Action”. Model Item Snapshot contains following

  • Item Structure
  • Structure Component attributes
  • Operational attributes
  • User-defined attributes

Below is the good example of Baseline version and Snapshot taken into Configurator model work area.

  • Import creates the initial baseline version of a model and then creates corresponding snapshots for all standard items and option classes beneath it.
  • Any reference models that exists in the item structure are imported along with the model item.

Snapshots are shared across models and all models use the same snapshot of that item. E.g. below 4 different Car Models uses same snapshot of Item “Seat Trim”.

Purpose of Refreshing Snapshots

Its brings updates from Product Model into Configurator Snapshot. The Manage Snapshots task provides snapshot refresh actions

  • The refresh runs as a scheduled process similar to import
  • The snapshots that can be refreshed include:
    • Items(Models, option classes, and standard items)
    • Value Sets for Item attributes like color

In below example, Option Class Seat Trim had three options Leather, Cloth and Sport. Import option causes it to flow to Product Configurator Manager. Later on Limited Edition got address to Seat trim option class in Product Manager. Refresh Option will copy the added item to Product Configurator Manager.

  • The Snapshot Statuses include
    • Released -> When snapshot of new configured Item is brought first time into Configurator Workspace, its status is Released and it is automatically moved to production as there will be almost no changes to be done in Product.
    • Modified -> After update on Items and/or their components are done in PIM are, refresh snapshot will bring changed item in configurator workspace. Status of Snapshot will be Modified. Once updates to items and their components are tested successfully and on release of Workspace, status of Snapshot changes from Modified to Released.
  • Changes to an item class can be refreshed without refreshing any item
  • When the updated item class snapshot is added to a workspace, the corresponding changes are seen in the items in that workspace that belong to the item class.

Snapshot Refresh Models

  • The Snapshot refresh models are of 3 types
    • Refresh(Single Item Snapshot)
    • Refresh, including descendant structure
    • Refresh, including descendant and reference structure.
  • Refresh Single Item Snapshot

If modification happens at accessories level, and user select Refresh Single Item Snapshot then snapshot of 4 door Sedan gets updated

  • Refresh including Descendant structure

If modification happens at accessories level and Limited Edition gets added in option class Seat trim, and user select Refresh Single Item Snapshot including Descendant structure then snapshot of 4 door Sedan and Seat trim gets updated

  • Refresh including Descendant and reference Structure.

If modification happens at accessories level and Engine Super Charger and user select Refresh Single Item Snapshot including Descendant and reference structure then snapshot of 4 door Sedan, Engine, and reference type Drive Type gets updated

Purpose of Workspaces

  • Workspaces enable us to modify and test one or more draft models before they are released into production.
  • Modified snapshots can also be added to workspaces along with models.
  • Multiple workspaces allow concurrent draft development
  • After testing, workspaces can be released into production. All changes made to the models are effective as of the effective start date of the workspace

Participants in Workspaces

  • Models
  • Snapshots
    • Items
    • Item Classes
    • Value Sets

Configurator Life Cycle

It starts with Defining Item structure in PIM to Release of workspace. Below snapshot gives a holistic view of different steps between Initial Product Definition to Ongoing Draft Model Management.

Configurator Modelling

Below is the snapshot of steps which takes place during Configurator Modelling. Right from Import/Refresh PIM data to Workspace, to creation of supplemental structures, creating/updating rules, Manage User Interfaces, Test Model UI and Behavior and finally release it to production environment.

Configurator Modelling Steps

Step1 : Create Work Space

  • Navigation : Product Management -> Configurator Model -> Manage WorkSpace
  • Click on ‘+” Button to Create Work Space. Enter following details for workspace
    • Name
    • Description
    • Effective Start Date
  • Once WorkSpace gets created, Status becomes “In Development”.
  • Click on Actions -> Select and Add -> Models
  • On Selecting Models above, Add models page appear. Enter Item Model which you want to add and click Ok.
  • In below case search for “AT6751000” and click on Search button. Once it appears, select the line, select the Include all Referenced Models and click on Apply and OK.
  • Once Ok button is clicked Model and its reference item both gets added to workspace. Do notice they are in Locked state by my user profile.
  • Note: When any Models/Item class gets added into workspace, by default it is in Locked State. Locking and Unlocking helps in preventing conflicting changes done by other users.
  • If we do not lock the Model and try to save the changes, we will get below error.
  • Select Model and click on Pencil/Edit Button to reach the edit screen where we can Edit Structures, Rules and User Interfaces

Step 2: Creating Supplemental Structure

  • Select “+” button and from the dropdown select Create Option Feature.
  • Enter Details as shown below and click on Apply and Create another in case we want to add more options features or we can simply click Ok.
    • Minimum Selection =
      • If “0”, we will have option of None in our UI.
      • If “1”, then we will need to have options in the Option feature else it will give error while testing Model.
    • Maximum Selection = It implies how many options can be chosen. If we select 2 then we can choose 2 options in our User interface
    • Enable Option Quantities = If enabled it will allow the quantity of the option to be selected
    • Maximum Quantity Per Option = for the selected option, what is the maximum value you can choose.
    • see the Test Model below to get more clarity on above concept.
  • After adding Option Features, select the option Features and click on “+” button and choose Create Option.
  • Enter Details for Options and click on adding few more by choosing Apply and Create Another.

  • After adding Option Features and Option, click on Save.
  • Testing of Supplemental Structure :
    • Click on Test Model. It gives following option of Date, UI and Root quantity. Make necessary changes or leave the default value and click on Ok.
  • Notice the difference between the 3 Option Features packages while doing testing. Difference is explained in below excel chart

Step 3 : Creating Rules

  • Select Rule from the Tab and then click on “+” button to add new rule. Enter description as entered below.
  • Click on Structures -> Select the newly added Option Features and click on “+” button. It gets added to the rule.
  • From Logic Operator select “implies” from dropdown list and then select option “Luxury_Options_3” and click on “+” button to insert into rule.
  • Click on Validate to verify syntactically our rule is good.
  • Testing of Rules :
  • Once rule is set we need to test our model. Since I had selected Rule Class as “Constraint“, so either we can select “None” or “Luxury_Options_3′ from the option feature which we had entered in rule. Any other option will lead to error.

Step 4 : Build User Interface

If Option class has mutually exclusive item, it will be in Radio Button control root template. If it has more than 1 item can be selected from children then it will be Check Box.

User Interface has different styles

  • Single Page Navigation Styles -> When configured Model Work area is used to create UI.
  • Dynamic Tree Navigation Styles -> User can navigate using tree Link. Drill down to reference model UI’s.
  • Step by Step Navigation Styles -> as name suggest navigation is done using steps like a train

Below are the steps for creation of User Interface.

  • Click on User Interface tab, “+” button to create New User Interface
  • Give Name of User Interface , UI Template Map can be of different type. Choose Template Map according to your need.
  • Under Applicability section -> Under Applications -> select “Selected”, Click on Select to choose which application you want this UI to appear.
  • Under Design Tab -> Under Page section -> click on Actions -> click Page
  • Under Design section -> Resources -> Under UI Elements -> select the Text
  • Enter Text Description and give Inline Style. Display can be controlled by selecting Conditionally.
  • Give Condition under which this page needs to be displayed.
  • Under Design section -> Resources -> Under Structures -> select the “RR_Super_Luxury_Pages” -> add it as Page Item.
  • Give Run time Condition = “Always”
  • Under Design section -> Resources -> Under UI Elements -> select the Image.
  • Under Image Section -> select Image which you want to add for your test.
  • Display option can be conditional.

Step 5: Test Model UI and Behavior

In previous steps, we have already tested model while creation of and rules. Below is the steps for testing User Interface.

  • Testing of User Interface. Click on Test Model. Select User Interface = “zz_Ravi_User_Interface” and click OK
  • Your User Interface will appear with the new page created by you

Versioning and Release

Below picture depicts how versioning and Release are handled during concurrent development. Versioning is Dynamic(Baseline gets changed as and when version gets released) and Cumulative( Latest version is cumulative of all prior version).

What gets Versioned in Configurator

  • Below components of Models gets versioned
    • Supplemental Structure
    • Rules
    • User Interface

What all gets Released in configurator

A workspace with all its contents gets released, i.e. Models and Snapshots

  • Models
    • Supplemental Structure
    • Rules
    • User Interface
  • Snapshots with changes
    • Value Set
    • Item Class
    • Item

When Model version gets stored in Models Work Area

  • No Data Duplication Happens
  • Only deltas gets stored for each version
  • Version Start Date = WorkSpace Effective Start Date

What are called Model Drafts

  • Created when added to WorkSpace
  • Changes scoped under the workspace
  • Change not in Production

Below is the versioning of Card Model.

  • Time T1 – Initial Version V1, Packages has Base Trim and Luxury
  • Time T2 – It has new Version V2, Packages has now Super Luxury added to existing Packages
  • Time T3 – It has new Version V3, Packages has now Base Trim removed and Sports Super Luxury added to existing Packages

Steps for Version and Release of Model

  • Navigation : Product Management -> Configurator Model -> Manage Models -> Enter Model = “AT6751000”. It will show under what all workspace changes are going on for the model. Current status is 4.0 while 3 of them are in Draft Status.
  • I have created one concurrent Workspace zz_ravi_test_1 along with workspace zz_ravi_test created earlier to see the impact of change done in Model. Both workspace versions are in Draft Status as none of them got released.
  • Go to workspace zz_ravi_test, select Model AT6751000 and Click on Release
  • Warning message comes which we can click “Yes”.
  • On clicking Submit, confirmation message appears. Status changes to “Release in Progress”

  • After clicking refresh, Status changes to Released and we get option to “Unreleased Models”.
  • Now verify the version of Model “AT6751000”, It will change from 4.0 to 5.0 of the workspace zz_ravi_test

Scenario where Model with Release date of future is changed again in Work Space

  • Verify the Model version “AT6751000”. Just for Note, model gets added zz_Ravi_test_5 after workspace was created
  • Create workspace zz_Ravi_test_5 and add model “AT6751000”. It gives a warning that there is a release model with effective start date of future date.

  • Make changes to UI with below changes
    • Text “ZZ_Ravi_test_5” is added under current workspace Text ZZ_Ravi_test_5.

  • Text “ZZ__Ravi_test_4” which was added under workspace ZZ__test_4 is not visible on above page as it is still not released into production .

  • Save and Compile the changes.
  • Test the model.
  • On releasing the workspace, It gives error of future date

  • Change the Effective date of Workspace zz_ravi_test_5 to future release date, release date greater than release date of workspace zz_test_4.
  • Workspace gets released with Warning.
  • Save and compile the changes.
  • Release the Workspace.
  • Workspace gets released
  • Workspace zz_ravi_Test_5 gets released
  • Version 10 gets created for Workspace zz_ravi_Test_5.

Scenario where Configurator has rule and we try to release it

  • We can make modification to Model, add structures and rule.
  • If rule has error
  • It will allow to save and compile as well as also let Test the model with a warning.
  • But if we release it, it will execute the process of release and fail with error.
  • Error log depicts that there is Rule Compilation Errors.
  • If we check the workspace status, its in Development-release Failed state

How to Unrelease a Model which was already released .

  • In scenario if we have made changes in a model and would like to undo the change, Fusion gives a capability of unreleasing the model but it comes with a caveat.
  • Models with release date of future can only be unreleased else it will return in error
  • Click on Unrelease model.
  • Enter Name and Description and click on Submit.

  • Unrelease Job gets submitted
  • Job resulted in Error.
  • Log clearly says, Models in a workspace with future Effective date can be unreleased.

Oracle Fusion : Configure to Order -Buy Flow

In this topic we are going to Cover Work Definition of ATO item and how to View and Complete a Work Order.

Pre-requisite : Do go through the Configure To Order details to get basic understanding.

Configured Item uses either Make or Buy Flow. In case of Buy Flow, Purchase order comes into picture

There is separate documentation for Assemble to Order- Make Flow.

Setup for Buy Flow

Step 1 : Create New Product or Modify existing Product with following properties.

  • Navigation : Product Management -> Product Information Management -> Select “Manage Item”
  • Specification -> Purchasing -> It should have Purchasable as “Yes”.
  • Categories should have one Catalog as “Purchasing”.
  • Repeat above steps for Item “OC6755100” and “CM6755002”.

Step 2 : Create Blanket Purchase Agreement.

  • Log out and Login with user profile of Calvin.Roth(Procurement Manager).
  • Navigation: Procurement -> Purchase Agreements -> Create Agreement.
  • Enter Details as follows
    • Style = “Configure to Order Blanket Purchase Agreement”
    • Procurement BU =”US1 Business Unit”
    • Supplier = “Lagring Systems”
    • Supplier Site = “Lagring Systems”
    • Supplier Contact = “Swensen,Lars”
    • Currency = “USD”
    • Buyer = “Roth,Calvin”
  • Using “+” button add below Items for the Purchase agreement with below condition
    • Item “AT6755000” to be added with a price
    • Item “CM6755002” to be added standalone with a price
    • Item “CM6755002” to be added with Top Model = “AT6755000” and with a different price.
      • Reason for doing it is if CM6755002 is purchased as part of configuration which has Top Model as “AT6755000” it will have price of $14.83 but when CM6755002 is purchased as part of some other configuration it will have price of $15.50
    • Item “CM6755005” to be added with Parent Item = “OC6755100” and with a price.

  • Once details entered, click on submit button.
  • We can view PDF to see the details of BPA

Steps for CTO Buy Flow

Step 1: Create Sales Order with configured Item.

  • Please note : There is some issue with CTO item with which BPA was done in setup so taking different CTO item,
  • Create order with CTO item “AT1501010”
  • Once item is added it will ask to configure and Add so Navigate the steps to of Configure and ADD
  • Select the Requested Date , 3 days from current Date and click on Submit Button
  • Switch to Fulfillment View to verify the status of Order Line
    • Status = “Awaiting Shipping”
    • There will be Supply order created for it.

  • Click on Supply order to navigate to the Supply Order screens. Purchase Requisition and Purchase order will be created.
    • Purchase order = “164119”
    • Purchase Requisition = ” 204084″.
  • Click on Purchase Order number = 164119″ to navigate to Purchase order screen.
  • Click on “View PDF” to see the Document of Purchase Order.

Step 2: Receive Purchase Order .

  • Navigation -> Supply Chain Execution -> Inventory Management -> Receive Expected Shipments.
  • Enter details as shown below
    • Ensure Organization = “003”
    • Enter Purchase Order = “164119”
  • Enter quantity = 10″ , Subinventory = “Stores” and click on Create Receipt.

  • Click on Submit.

Step 3: Receive Shipment Lines.

  • Navigation -> Supply Chain Execution -> Inventory Management -> Manage Shipment Lines.
  • Enter Sales order ” 97386″
    • Verify that Line Status = “Ready to Release”.
    • Click on Pick Release
  • Line gets pick released
  • After Pick Release, Status of Line becomes “STAGED”
  • Enter quantity as “1” and click on Actions -> Ship Confirm.
  • Ship Confirmation happens.

Step 4: Verify Status of Sales Order, Supply Order and Purchase order

  • Status of Sales order changes to “Shipped“.
  • Status of Supply Order = “Goods available”
  • Status of Work Order = “Closed“.
  • Status of Sales Order changes to “Awaiting Billing” and Status of Work Order = “Supply Order Closed“.
  • Status of Purchase order changes to “Closed for Receiving

Additional Steps : We can verify Purchase order and if needed close it explicitly

  • Login with CALVIN.ROTH profile and search for Purchase Order = 164118.
  • Click on “Acknowledge”

ss

  • Select Action -> Closed.

  • Status changes to “Closed”.

Oracle Fusion : Configure to Order -Make Flow

In this topic we are going to Cover Work Definition of ATO item and how to View and Complete a Work Order.

Pre-requisite : Do go through the Configure To Order details to get basic understanding.

Configured Item uses either Make or Buy Flow. ATO always uses Make flow for the Fulfillment process hence Work Order comes into picture. In case of Buy Flow, Purchase order comes into picture

Assemble to Order Work Definition

ATO Model Work Definition Operations Items

Define Materials requirements for Operations

  • Must use primary item structure
  • Assign a component from any level
  • Must assign entire quantity.

Option Dependent Details region contains operation attributes specific to the

  • Mandatory or Option Dependent
  • Applicability rule -> It comes into picture when Option is selected.
  • Planning % -> It determines % of sales order having Optional Dependent items

Work Definition

  • All attributes mentioned below comes from Product Model hence it cannot be edited in Work definition page.
  • Any changes made in Product model will flow to work definition by “Work Order Definition” Schedule Process.

Configured Item Work Order

  • Configured Item Work Definition is :
    • Created Dynamically based on
      • Primary ATO Model Work Definition
      • Selected options and transactional item attributes
    • Not Stored
  • Configured Item Work Order is:
    • Created based on the configured item work definition
    • Reserved against the sales order

Configured Item Work Definition

  • Below is the flow of CTO Work Definition

Creation of Work Definition for ATO Items

Step 1: Create Work Definition Names.

  • Navigation : Manufacturing -> Work Definition -> on right side click on “Manage Work Definition Names”.
  • Below screen appears where we can create new work Definition.
  • Enter Display names, Type = Standard and check “Used in Planning” and click Save and Close.

Step 2: Create Work Definition.

  • Navigation : Manufacturing -> Work Definition -> on right side click on “Manage Work Definitions”.
  • Click on “+” button to create new Work Definition.
  • We can create work Definition from Existing or create new one.
  • Enter Work Definition Name created in Step1.
  • On clicking Next, below screen appears. Enter all the details/components item and click on Save and edit.
  • After adding Items, work definition appears as shown below

Step 3: Assign Items to the Operations of the work definition Items.

  • Task is to drag and drop Items from Item structure on the right side to the Operations.
  • Drag item OC4751100 to Operations 10 Tablet Assembly.

  • After drag and drop, below is how it assignment of Items to Operations looks.
  • Select Collections of Item on Item structure side and click on assign. Once assigned select corresponding operations and click on ok.
  • Click on Actions -> Assign
  • Click on Expand Icon to see expand to other Items to remaining Operations.
  • Below screen appears
  • Right click on Item -> Actions -> Edit
  • Verify the Operations Item details
  • Click on edit on each item to compare with below table.

Step 4: Add Applicability Rules

  • Select steps 20 -> Right click -> Click on Actions -> Edit
  • Select Options Dependent and then click on “+” button to add Applicability rule.
  • Below window opens, drag and drop from item structure to rule text. Rule gets added automatically.
  • Click on Validate and then Ok.
  • Applicability rule gets added to Operations 20.
  • If we have added all applicability rules, click on Save and Close.

Completing a Work Order for ATO Items

  • Navigation: Manufacturing -> Work Execution -> Select “Manage Work Orders”.
  • Select with Status = “Ready” or enter Work order “WO-002-1025-166751000*200*
  • Enter Work Order “WO-002-1025” created at time of Sales order
    • Status of work order is “Released”
    • If Production Priority = “1” it means work order uses the primary work definition of the ATO model.
  • Click on Operations Tab which shows different processes which are necessary to complete the configuration.
  • Below screen gives complete view of Work Order.
  • Enter quantity = “10” and click on Quick Complete to complete the Work Order.
  • We should be getting below confirmation message.

Oracle Fusion : Configure To Order(CTO)

Configure to Order comprises of below Models

  • Assemble to order (ATO) Models ->
    • It is a business production strategy where products that are ordered by customers are produced quickly and are customizable to a certain extent.
    • It typically requires that the basic parts of the product are already manufactured but not yet assembled.
    • Once an order is received, the parts are assembled quickly and the final product is sent to the customer.
    • E.g: Company has all components of Laptop, based on customer selection of configuration, it assemble the components and then ship to customer.
  • Pick to Order (PTO) Models ->
    • It is a configure-to-order environment where the options and included items in a PTO model (finished good) appear on pick slips after we receive the sales order from customer.
    • Pickers gather the options (based on selection rules), the predefined shippable products parts/components or service from their predefined locations using pick slip and then ship the order.
    • It is assumed that options and components quantity are readily available. It is an alternative to manufacturing the parent item on a work order and then shipping it. There is no additional value added after getting the customer order.
    • E.g: Computer System (CPU, Monitor and Printer) A pick to order model can have PTO option class, PTO items, ATO model, ATO Option class and ATO option items. There can not be any PTO model, PTO option class or PTO item under an ATO model. You want to manufacture a promotional laptop computer, you need laptop computer, diskettes, accessories and battery pack. Here, you define PL computer as PTO model, laptop computer as ATO model, battery pack, diskette and accessories as purchase items.
    • Standard, model and option class Bills of material, can include bills for pick-to-order bills, Pick-to-order is also an item attribute that you can apply to standard, model, and option class items. Oracle Master Scheduling/MRP and Supply Chain Planning does not support planning for pick-to-order models and option classes. Pick to Order (PTO) items have the Pick Component attribute set to Yes. Pick-to-order bills cannot have fractional component quantities if Oracle Order Management is installed. You cannot create routings for planning or pick-to-order items.
  • Hybrid -> Combination of ATO and PTO models

CTO (Configured to Order) Fulfillment Flow

Below item depicts fulfillment types of Configured Item, It either chooses

  • Make -> Work Order gets created.
  • Buy -> Purchase order gets created.

Sourcing Supply of CTO

  • View Supply order in Supply Chain Orchestration
    • Drill down to the supply order from the Order management Order Fulfillment Interface.
    • View the supply line details
    • View the execution documents and the Make or Buy details, noting the work order number.
    • Make Branch view work order in Manufacturing
      • Examine dynamic work order creation for configured items based on item definition, option items and transactional item attributes selected based on applicability rules
      • Complete work order product , receive into inventory.
    • Buy Branch -> View purchase order in Purchasing
      • Examine Purchase order creation
      • Complete Purchase order product receipt and put away

Fulfillment of CTO

  • View processing of supply order in Supply Chain Orchestration
    • view the status of the order tracking line
    • view the reservation against the customer order and note the reservation on-hand inventory
  • Ship the order in shipping
    • Create the shipment against the customer order and release the line
  • View the status of the supply order in Supply chain Orchestration
  • View the status of the fulfillment order in Order management customer

Exceptions Management for Configured Item during Order Creation

There are two categories of exceptions which happens

  • Error : If the configured item cannot be created then error is returned and Order processing fails.
  • Exception : If the configured item was created, but there was an issue with additional information for downstream processing, then order processing continue but supply chain Orchestration logs the failure as an exception

GOP use of Lead Time Determination for Promising

  • Global Order Promising calculates the longest path to determine the Lead time associated with a configured item.
  • Using below example, if Option1 and Option 3 are selected in a configuration then
    • Lead Time = Max[(Option 1+ Option Class A + Model), (Option 3 + Option Class B + Model)]
    • Lead Time = Max[(5+3),(2+3)] Days
    • Lead Time = Max[8, 5] Days
    • Lead Time = 8 Days
  • Using below example, if Option 2 and Option 4 are selected in a configuration then
    • Lead Time = Max[(Option 2+ Option Class A + Model), (Option 4 + Option Class B + Model)]
    • Lead Time = Max[(4+3),(6+3)] Days
    • Lead Time = Max[7, 9] Days
    • Lead Time = 9 Days

GOP uses Option Specific Sourcing

  • Global Order Promising applies Exclusion rules while making Sourcing Decisions for Configured Item.
  • In below case we have following sourcing rule exclusions
    • If Option 1 is selected then D1 cannot be a source.
    • If Option 2 is selected then D2 cannot be a source.
  • So for GOP fulfills a Configured-To-Order item with following
    • Option 1 is selected only from D2.
    • Option 2 is selected only from D1.

Forecasting ATO Models

  • Create and process Organization specific forecasts for ATO models in Oracle Planning Central Cloud.
  • Below are the different types of forecast models we have in planning central.
    • General statistical forecast for ATO models : uses shipment and booking history to forecast
    • Consume model forecasts : Sales orders for configured products uses consume model forecasts.
    • Explode remaining model forecast : Generate production forecasts for option classes and options.
    • Create supply for organization-specific forecasts: Source components and subassemblies using standard planning sourcing rules.

CTO Planning

  • Sourcing rules defined for the configured item are considered before sourcing rules for the base model when creating supply for the configured item
  • Forecast demand for a model includes only end demand for the model
    • It does not include dependent demand if it forms a component of another model
  • Planning percentages defined at the operation level within the work definition of the model are respected
  • Pick-to-order(PTO) models are planned
    • PTO represents customer-ordered configurations picked and shipped separately, to be assembled by the recipient.
    • Planning Central plans for the PTO model and the individual components.

Setups to be done for CTO Order

Set up 1: CTO Item Creation

  • Navigation : Setup and Maintenance -> Click on Search Button -> Enter Task “Manage Item Class“.
  • For Configured Item, we can use existing Item class or create our own new Item Class.
  • Ensure Item Creation Allowed is checked
  • Under Item Management, Number Generation, we will select
    • Item Number Generation Method = “User Defined”
    • Configured Item Number Generation Method = “Sequence”
    • Starting Number = “100” , all CTO Items will get created starting with sequence of “100”
    • Prefix type = If we select any value like “CTO”, all CTO items will have prefix value “CTO”. We can choose either of
      • User Defined
      • None
      • Model Item Number
    • Incremented By = “1”, what would be the next sequence of CTO items
    • Suffix type = We can choose either of
      • User Defined
      • None
      • Model Item number
    • Delimiter = We can choose either of
      • Underscore
      • Asterixis
      • Hyphen
      • Hash
      • None

ATO Child Items

ATO Option Classes.

  • Structure Item Type is “Option Class”.

ATO Model

  • Structure Item Type = “Model”.
  • Model has below Structures

Item Model

  • After Model is created, create an Order with the Model Item. It should have option for Configure and Add while adding Model Item.
  • Item AT6751000 is a Base Model Item while AT675100*110*(Ending with Suffix) is Configured item
  • Under Item Structure Base Model field will be Blank for “ATO”, while for Configure Item , it will store Base Model value.
    • AT6751000 is a Assemble to Order Model Item so Base Model field is Blank.
  • AT6751000*110 is a Assemble to Order Configured Item so Base Model field stores value of Base Model Number.
  • Base Model Item has Structure , which is Primary. Expand the structure to see all Item Options Classes and Item Components which are part of Option Classes.
  • Screen is Option Classes
  • Configured Item will not have Structure
  • Categories could be Same or Different between Base Model and Configured Item Class.
  • Categories for Configured Item.

Creation of Configured Item at Run Time

  • Created in Item Master for Model and options selected on Sales Order
    • Copies item attributes from model item.
    • applies values set in configured item template.
    • Autocreated Configuration = YES.
    • Structure Item type = Standard.
    • Base Model = <model item>
  • Stores configuration information in Configure-to-Order Matches

  • All items are from base data structure except the red ones which gets populated from Model Structure data

Configured Item Sales View

  • Navigation : Supply Chain Execution -> Supply Orchestration -> View Configured Item Sales Structure.
  • Enter Configured Item “AT1501010*100” and click on search.
  • Click on button to expand till lowest level and see the structure.

Setup 2: Setup for CTO Promising

  • Below image very well demonstrate the setups which needs to be done for Configured to Order Item.
    • Setups Outside Supply Chain Planning
      • Define ATO Model, Options Classes and Options
      • Define ATO Model Item Structure
      • Define ATO Model Work Definition
      • Generate Resources Capacity
    • Setups within Supply Chain Planning as
      • Define Sourcing Rules for ATO Models and Options
      • Define ATP Rules for ATO Models, Option Classes, and Options

Setup 3 : ATP, Sourcing Rules

  • Create ATP rules as required and ensure that Models, Option Classes, and Options as well as mandatory components are assigned to an ATP rule.
  • Ensure that models are assigned to an ATP rule at the category level
  • For Manufactured ATO models, enable “Search components and resources”.

Create ATP Rule for Model Items

  • Navigation : Order Management -> Global Order Promising -> on right side bar, select task “Manage ATP Rule“.
  • Enter ATP Rule “ATP_SupplyChainSearch” . It will give all the basic parameters set for the ATP Supply Chain Search type.
  • click on Tab ATP Rule Assignment to see on what level is the Item setup done
  • ATP rule “ATP_SupplyChainSearch” is configured for Item “AT6751000” is done at Item Level.

Create Sourcing Rules

  • Navigation : Order Management -> Global Order Promising -> on right side bar, select task “Manage Sourcing Rule“.
  • Enter Sourcing Rule “M-002” and verify details
    • Its Assignment type is “Local”.
    • Type = “Make All”
    • Organization = =”002″
    • Click on Exclude for Options and Option Classes, to set values for which you do not want this sourcing rule to be applied.
  • Click on View Assignment Sets to verify where this Sourcing Rule is applied. It is applied at
    • Planning
    • Global Order Promising.
  • Click on Global Order Promising assignment set, and filter by item “AT6751000”. It will show the assignment level and corresponding sourcing rule attached to this item.

Setup 4 : Refreshing GOP Data

  • GOP should refresh Data Periodically.
  • Collect item and other data into GOP at an established Interval as new configured Items created are not automatically refreshed.
  • GOP is only refreshed when job “Refresh and Start the Order Promising Server” is running. It can be triggered manually too.
  • Or we can manually run planning data to feed data into the system.
  • Navigation : Supply Chain Planning -> Plan Inputs -> Collect Planning Data.
  • Select below Entities and submit to trigger collection of Planning Data.

Create Order for CTO Item

  • Create order using CTO Item “AT6751000”.
  • Click on Configure and Add Button to go through series of steps.
  • One all selection is done , click on Finish and Review
  • Below review screen appears which shows Item structure and its corresponding Unit Quantity.
  • Order gets created with Configured Item.
  • Once Order gets created, click on Switch Fulfillment view to see the fulfillment details.
  • Click on Item Details tab and next to Item, click on Hierarchy icon to see components of CTO item and at what stage each components is.
  • Below screen appears which shows all components of CTO Item and its corresponding status.
  • Once order is created Run Job ” Release Planning Recommendations” using Scheduled Process.
  • Once job completes, go to Switch Fulfillment view
  • Under supply tab, click on Supply Order Number. It should lead us to Supply Order page where we would see Work Order created for this Sales Order.
  • View the status of each task under Supply order orchestration.
  • we can check Availability of ATO models under Fulfillment lines.

Oracle Fusion : Revision/Change to be done in Drop Ship Fulfillment Order

Prerequisite: Please go through Drop Ship order flow before going over this topic.

Where Changes on Drop Ship order can be done

  • Channel System
  • Order Management
    • Using Revision of Order
    • Through Workbench (Order Orchestration work Area)
    • Check Availability Page
  • Planning
  • Procurement
    • Process Requisitions Page
    • Manage Orders Page

When can changes be done to Drop Ship Orders

Different stage of changes during Drop Ship Order

  • Change Management keep Supplier up to date on changes to Sales order.
  • It also verifies Processing Constraint to decide if change is acceptable.

Below are the changes allowed on Drop Ship Orders from Workbench.

Changes to Drop Ship Orders during Planning Process.

  • Planner may revise
    • Ship and Arrival Date
    • Supplier and Supplier Site
  • Release the change using Order Management Loopback.
  • OM perform change management to
    • Cancel old purchase order
    • Create new purchase order if supplier is changed
    • Update Purchase order for date change

Changes to Drop Ship Purchase Orders in Procurement

  • Buyer or Supplier may revise the purchase order to
    • Promise Date Change
    • Split Purchase order schedule
  • Purchase order revision goes through approval.
  • Changes are synced up in Order Management
    • Keeps Order Manager up to date on changes to Purchase order
  • Global Order Promising gets compensated with ATP override

Limitations of Changes on Drop Ship Orders.

Steps for Change in Drop Ship

Step 1: Change Processing Constraint.

  • Navigation : Go to Setup and Maintenance -> on right side click on search -> enter task “Manage Processing Constraints”.
  • Search for Constraint Name “DOO_DS_FULFILLMENT_LINE_UPDATE”
  • Deselect the Enable check box and click on Save and Close.

Step 2: Create Order

  • Create Order with
    • Drop Ship Item “CM53035”
    • Quantity : “1”

Step 3: Create Revision of Order

  • Click on Revision of Order
  • Change quantity of order from “1” to “2″.
  • Switch to Fulfilment view to see status of Order to “Awaiting Shipping“.

Step 4: Verify Purchase Order Revision

  • Login as user “Calvin.Roth”.
  • Go to Procurement -> Purchase order and search for Purchase order “164119”.
  • Quantity changes to 2
  • To see details of Change of purchase order , click on Actions -> View Change History
  • Click on Details section of line to see the change value of quantity.